【艾多美】发布“澄清涉传”文章,网上有大量参与者家属评论想阻止家人参与!
就在小诺前段时间发布“艾多美”疑似涉传的文章后,最近几日网络上惊现大量关于“艾多美”的洗白文章。题目和内容如下面截图所示。今天小诺就根据艾多美的洗白文章进行一个剖析,各位网友看看小诺说的有没有道理!



艾多美洗白文章中提到“不设任何形式的入门费用”,那么我请问艾多美的销售部门,成为初级的代理需要3000积分,请问这3000积分如何获得?是不是要通过在艾多美艾购商城中去购买产品获得?那么请问这算不算入门费、门槛费?怎么就能在互联网上大言不惭发文说“不设任何形式的入门费用”?脸都不要了吗?
文章提到“扁平化管理模式,避免构建复杂的层级关系”,那么我请问,你们艾多美的推广人员亲口跟小诺说的A、B双轨制是怎么回事?并且你伞下的每一个会员都跟上层有关系是怎么回事?虽然给每一个层级都返同样的积分,没有级差,但是只要团队有人购买商品就有积分获得。这只是换了一个名词而已,事实还不是层级返利吗?


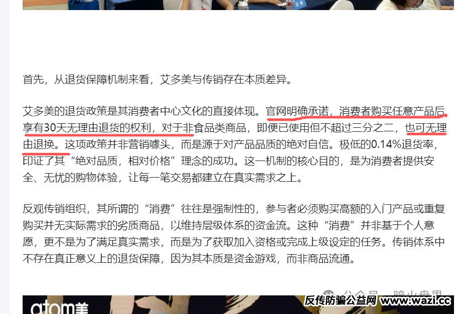
再看另一篇文章中提到“官网明确承诺,消费者购买任意产品后享有30天无理由退货的权利”。那么小诺反问一下,在黑猫投诉中,消费者要求退货退款,经销商为什么只肯退货款,而定金不给退呢?是的,你们确实无理由退货了,但是这个定金你们扣下了。这不等于还是没退一样吗?偷换概念,咬文嚼字,有意思吗?

文中提到“反观传销组织,其所为的消费往往是强制性的,参与者必须购买高额的入门产品或重复购买并无实际需求的劣质商品”。小诺要问,你们艾多美要做经销商,就不需要购买商品吗?为了做经销商花3000多在艾多美商城买的商品就真的是消费者需要的吗?同种类商品,难道艾多美做的真就比其他知名品牌做的好吗?参与者不是为了多层级返利才去艾多美商城消费的吗?如果不是为了赚钱,单纯消费又有多少人会去买?
下面我们看看在网络上发布洗白文章的账号,大家看一看这个账号创建后在10月22日联系发布了多篇关于为艾多美洗白的文章,而并没有发布过其他文章。这明显是艾多美内部人员针对小诺之前发布的文章而发文解释的。你越想解释的事,就证明你越是心虚。











我们再看看网友在网上是怎么评论“艾多美”的,这些评论充分的阐述了,一些中年妇女参与“艾多美”之后,其儿女们对他们的行为产生的担忧。评论时间虽然是2020年的,但是回复评论从2020年一直跨度到2024年底。所以是一直有参与者家属和准备参与的人在关注这件事。其实这其中有一个很重要的问题是绕不开的,作为一名艾多美的经销商,你的团队发展的越大,团队成员购买的产品越多,你的收入是越高的。无论是层级固定奖励,还是设置了日薪上限,都是与销售额直接挂钩的。
风险提示:投资有风险,理财需谨慎。请勿拿养老钱或者借款参与任何投资理财项目。
文章评论
【艾多美】发布“澄清涉传”文章,网上有大量参与者家属评论想阻止家人参与!...
就在小诺前段时间发布“艾多美”疑似涉传的文章后,最近几日网络上惊现大量关于“艾多美”的洗白文章。题目和内容如下面截图所示。今天小诺就根据艾多美的洗白文章进行一个剖析,各位网...
【艾多美】发布“澄清涉传”文章,网上有大量参与者家属评论想阻止家人参与!...